

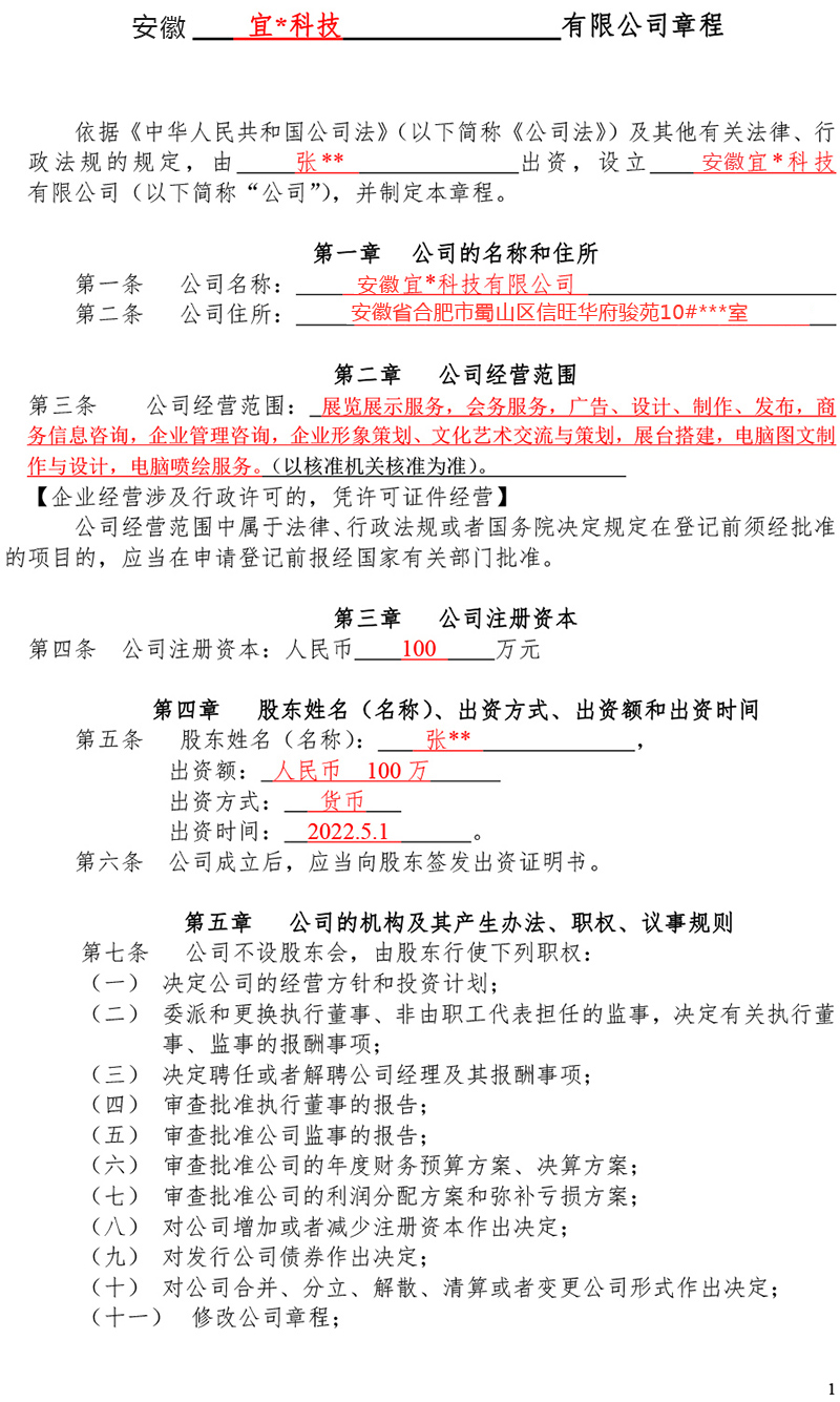
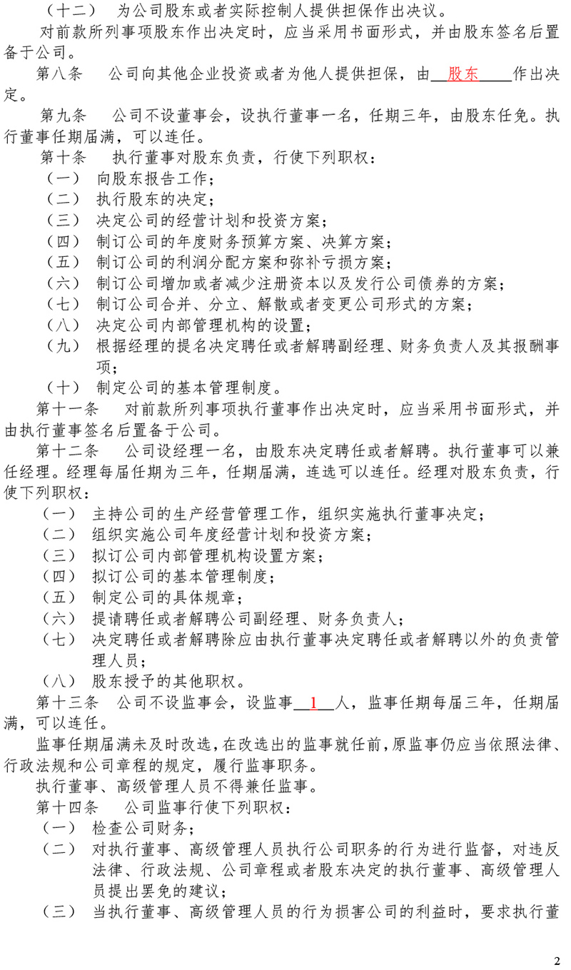
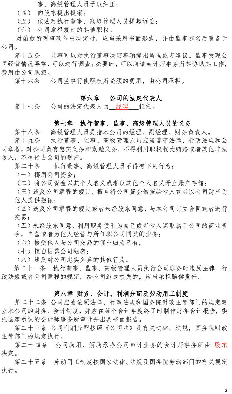
以上是资讯公司章程(一人有限公司不设董事会不设监事会)(填写示范版)的内容,更多相关内容,请访问https://www.qishunbao.com/。作为一站式企业服务平台,企顺宝(400-6225-520)提供公司注册、财税记账、商标知产、人事社保、专业法律等早期创业公司需要的服务。搜索“企顺宝”,前往企顺宝官网,即可办理相关业务。
*本站所有相关知识仅供大家参考、学习之用,部分来源于互联网,其版权均归原作者及网站所有,如无意侵犯您的权利,请与小编联系,我们将会在第一时间核实,如情况属实会在3个工作日内删除;如您有优秀作品,也欢迎联系小编在我们网站投稿!7*24小时免费热线: 400-6225-520



